Skip to content
This repository was archived by the owner on Sep 4, 2018. It is now read-only.

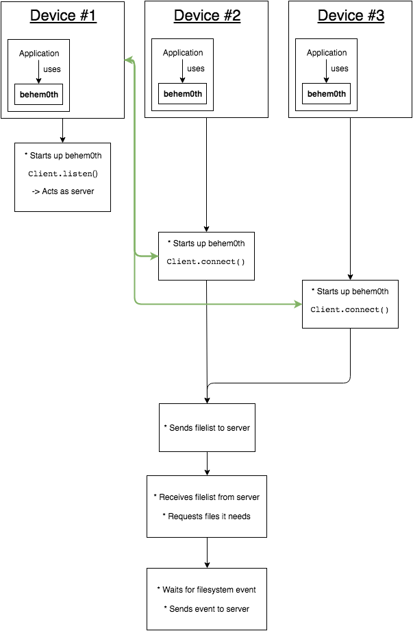
Flowchart

Christoph Heiss edited this page Nov 16, 2016 · 2 revisions

Clone this wiki locally